The quality evaluation and development of university ideological and political teaching based on wireless network artificial intelligence

Wei Zhang1
1School of Accountancy, Sichuan Vocational College of Finance and Economics, Chengdu 610101, Sichuan, China

Abstract

Amnesty international is recognized as a key force in promoting social development, with higher education also facing the need for innovation. This paper explores new opportunities in educational theory and policy proposed in a recent initiative. The proposal emphasizes filtering ideology, political education, and public opinion to enhance the accuracy of ideological and political teaching. By incorporating personal suggestions through interviews, the model recommends learning materials tailored to student characteristics. System implementation and testing demonstrate its potential as a core tool for ideological education in colleges, supporting the integration of knowledge, politics, and technology to meet students’ educational needs.

Keywords: artificial intelligence, ideological and political courses in colleges and universities, teaching quality evaluation, algorithm recommendation

Introduction

Teachers’ self-evaluation is generally the teacher’s self-reflection evaluation of the courses he undertakes this semester. Although this kind of evaluation because teachers are worried that low evaluation scores may affect their professional titles, etc., when they score themselves, their evaluation scores are generally higher [12,7,2]. Expert evaluation of teaching is generally the supervision experts organized by the school to conduct lecture evaluations on teachers’ classroom teaching activities. Experts have rich teaching experience and can accurately point out the strengths and weaknesses of teachers’ classroom teaching, which is more targeted for teachers. The disadvantage is that the number of experts is very small, and the number of teachers who can listen to the lecture is very small [4,1]. For our school, the rate of expert lectures is about no more than that of this semester. Moreover, the courses he attends are mainly concentrated in the classrooms of teachers who have started new courses or new courses or courses that apply for the selection of teaching quality awards.

Leadership evaluation is generally conducted by leaders of relevant departments or related administrative management leaders. It has the same shortcomings as expert lectures, that is, the coverage is small, and due to the busy administrative affairs, it is difficult to guarantee the number of lecture hours [6,10,14]. Peer evaluation of teaching means that teachers who undertake the same or similar professional courses listen to each other and evaluate each other, which helps teachers to learn from each other and learn from each other’s strengths. The disadvantage is that the feedback of the evaluation results is not effective, which generally reflects that the classroom teaching is very good, and the gap between the evaluation results between peers is almost small. For the teaching management department, such evaluation results have almost no reference, so this part of the evaluation basically plays the role of allowing teachers to communicate and learn from each other [3].

Student evaluation of teaching refers to an anonymous evaluation method made by students on all aspects of teachers’ classroom teaching according to teachers’ classroom teaching activities. In the space of “information spillover”, the speed at which people create information far exceeds the speed at which the Internet processes information. Therefore, people must seek a way to clean up useless information and maximize the dissemination of useful information to solve the dilemma of being “flooded” by information. The most suitable way at present is to effectively connect people with information through algorithm recommendation technology. However, due to its own capital logic and tool rational characteristics, Ignoring the mining and pushing of information with social value and important significance, we choose the flow information with benefits available [11,13]. At the same time, in the information dissemination pattern dominated by algorithms, the algorithm recommendation of “flow is king” wins users’ attention and attracts users’ eyes by pushing vulgar, vulgar and entertaining information, resulting in value disorder, behavior disorder, voice loss, and the opposition between capital logic and value rationality, Finally, it leads to the distortion of values. Not only that, in the age of intelligent media, the values of algorithm designers, mainstream media and users will have an impact on algorithm recommendation. Some algorithm designers, under the temptation of capital and power, deeply embed their subjective values in the process of algorithm recommendation design, and the instructions received and decisions made by algorithm decisions will also be affected by embedded values, Finally, the output results are deviated; Some mainstream media driven by interests exaggerate the reported information excessively. Influenced by wrong values and misleading information, it may even lead to the phenomenon of blindly following the trend, which raises a storm of public opinion in the society. In the long run, people’s value orientation will be “tilted” or even “collapsed”, which also makes people have to re-examine the algorithm technology; If algorithm recommendation technology wants to find a correct development path and direction, it needs ideological and political education to play its role in guiding the value. Instead of making algorithm recommendation technology “degenerate” or “change its flavor”, it needs to make algorithm recommendation more “warm”. Only by grasping the “steering wheel” of algorithm recommendation, can it “open” more steadily and accurately on the information highway, and algorithm recommendation can truly benefit the people; Only through the guidance of ideological and political education can we truly make the best use of algorithm technology, improve its credibility and communication, and maximize and optimize the social utility of algorithm recommendation.

The evaluation and development of the teaching quality of ideological and political courses in colleges and universities based on wireless network AI will have far-reaching changes in different dimensions.

2. Wireless network artificial intelligence and teaching evaluation system

Its basic ideological and political teaching evaluation model paradigm is shown in Figure 1.

To collect behavioral data, including language expressions and body language of students and teachers’ classes. Among them, the process of data mining for university ideological and political teaching quality evaluation is shown in Figure 2.

The consequences of data mining cannot be predicted, but the problems that need to be mined need to be predicted. The data entered into the database is extracted through data sources, screening and subsequent data, as shown in Figure 3.

In this process, the symbol sent by the source takes the value of \({\rm \; }u_{1} ,u_{2} ,u_{3} ,\ldots ,u_{r} {\rm ,\; }\), and the symbol V received by the sink takes the value of V1 and V2. The transition probability matrix is represented by a matrix, as shown in Eq. (1):

\[\label{eq1} \begin{array}{l} {\left(\begin{array}{cccc} {P\left\langle v_{1} u_{1} \right\rangle } & {P\left\langle v_{2} u_{1} \right\rangle } & {\cdots } & {P\left\langle v_{q} u_{1} \right\rangle } \\ {P\left\langle v_{1} u_{2} \right\rangle } & {P\left\langle v_{2} u_{2} \right\rangle } & {\cdots } & {P\left\langle v_{q} u_{2} \right\rangle } \\ {\cdot } & {\cdot } & {\cdot } & {.} \\ {\cdot } & {\cdot } & {\cdot } & {.} \\ {P\left\langle v_{1} u_{r} \right\rangle } & {P\left\langle v_{2} u_{r} \right\rangle } & {\cdots } & {P\left\langle v_{q} u_{r} \right\rangle } \end{array}\right)}, \qquad\text{where}\ \ {\sum P \left\langle v_{j} u_{i} \right\rangle =1,\quad { i}=1,2,\ldots ,{\rm r}}. \end{array}\tag{1}\]

Among them, the probability of occurrence by formula (2)(4):

\[ \left[\begin{array}{l} {U} \\ {P} \end{array}\right]=\left[\begin{array}{cccc} {u_{1} } & {u_{2} } & {\cdots } & {u_{r} } \\ {P\left(u_{1} \right)} & {P\left(u_{2} \right)} & {\cdots } & {P\left(u_{r} \right)} \end{array}\right],\tag{2}\]\[\log \frac{1}{p\left(u_{i} \right)} =-\log p\left(u_{i} \right),\tag{3}\] \[H(u)=\sum _{i}p \left(u_{i} \right)\log _{2} \frac{1}{p\left(u_{i} \right)} =-\sum _{i}p \left(u_{i} \right)\log _{2} p\left(u_{i} \right). \tag{4}\]

In this formula, the uncertainty about P can be defined as Eq. (5):

\[\label{eq5} H\left(U \mid \left| v_j \right\rangle \right) = \sum_{i} p\left(u_i \mid \left| v_j \right\rangle \right) \log_2 \frac{1}{p\left(u_i \mid \left| v_j \right\rangle \right)}.\tag{5}\]

The teaching quality evaluation model has only two types of inputs: U1 and U2. The calculation formulas of mutual information are Eqs. (6)(8):

\[ H(U) = \sum_i P(u_i) \log_2 \left( \frac{1}{P(u_i)} \right), \tag{6}\] \[H(U \mid V) = \sum_j p(v_j) \sum_i p(u_i \mid v_j) \log_2 \left( \frac{1}{p(u_i \mid v_j)} \right),\tag{7}\]\[ I(U,V)=H(U)-H\langle U|V\rangle . \tag{8}\]

When \(p\left(u_{i} \right)\) or \(p\left\langle u_{i}| v_{j} \right\rangle\) is zero, the logarithm is defined as zero

3. Methods

3.1. Data preprocessing and index system construction

The courses undertaken by the teachers at the School of Petroleum Engineering are characterized by strong professionalism, and the courses are narrowly applicable to majors, which are only applicable to the majors of the college. Moreover, the major of the School of Ideological and Political Science is a characteristic major of the school and has won the title of national characteristic major. Therefore, this college is selected as a typical analysis, as shown in Table 1.

Table 1 Basis for the evaluation of teaching quality of the college of ideological and political science
Serial No Teacher Name title Gender Teaching attitude In teaching Teaching party teaching effectiveness Evaluation grade
1 Teacher 1 Lecturer level male A A B A satisfied
2 Teacher 2 Lecturer level male A B A B satisfied
3 Teacher 3 Professor level male A A B A satisfied
4 Teacher 4 Professor level female B B A A satisfied
5 Teacher 5 Professor level male A B A A satisfied
6 Teacher 6 associate professor female B B C B satisfied
7 Teacher 7 associate professor male A A B A satisfied
8 Teacher 8 associate professor male A A B A Quite satisfied
9 Teacher 9 associate professor female B A B C satisfied
10 Teacher 10 Lecturer level male A A B A Quite satisfied
11 Teacher 11 Lecturer level female A B A A satisfied
12 Teacher 12 Lecturer level female B B A A satisfied
13 Teacher 13 associate professor male A A B A satisfied
14 Teacher 14 associate professor female C A C C satisfied
15 Teacher 15 Professor level male A A B A satisfied
16 Teacher 16 associate professor female A B A A Quite satisfied
17 Teacher 17 associate professor male A A A A satisfied
18 Teacher 18 Professor level male A B A A satisfied
19 Teacher 19 Lecturer level female A A B A satisfied
20 Teacher 20 Professor level male A A A B satisfied
21 Teacher 21 Lecturer level male A A A A Quite satisfied
22 Teacher 22 associate professor female B C B B satisfied
23 Teacher 23 associate professor female B A B B satisfied
24 Teacher 24 associate professor male A A A A satisfied
25 Teacher 25 associate professor female A A B A satisfied
26 Teacher 26 Professor level male C A C C satisfied
27 Teacher 27 Professor level female A A B A satisfied
28 Teacher 28 associate professor male A A A C Quite satisfied
29 Teacher 29 associate professor male A B A A satisfied
30 Teacher 30 Lecturer level female A A A A satisfied
31 Teacher 31 associate professor male A A A B satisfied
32 Teacher 32 Lecturer level female C B C C satisfied
33 Teacher 33 associate professor male B A B B Quite satisfied
34 Teacher 34 associate professor male A A A A satisfied
35 Teacher 35 associate professor female B B A B satisfied
36 Teacher 36 Lecturer level female A B A A Quite satisfied
37 Teacher 37 Lecturer level male C A C C satisfied
38 Teacher 38 associate professor female A A B A satisfied
39 Teacher 39 Lecturer level male A A A A satisfied
40 Teacher 40 Lecturer level female B A B B satisfied
41 Teacher 41 Lecturer level female A A A A satisfied
42 Teacher 42 Professor level male C C A A satisfied
43 Teacher 43 Lecturer level female A A A A satisfied
44 Teacher 44 Lecturer level female C A C C satisfied
45 Teacher 45 associate professor male A A A A satisfied
46 Teacher 46 associate professor female A A A A satisfied
47 Teacher 47 associate professor male A B A A satisfied
48 Teacher 48 Lecturer level female A A A A satisfied
49 Teacher 49 Lecturer level male A C A A Quite satisfied
50 Teacher 50 Professor level female A A A A Quite satisfied

The first-level indicators of domestic and foreign evaluation systems are summarized, and the specific contents are shown in Table 2. In general, teaching design, course content, and technology platform are the first-level indicators common to most evaluation systems. Content organization, content presentation, learning methods, belong to the teaching work of teachers, so they can be divided into secondary indicators of teaching methods, but they can also be divided into secondary indicators of course content. To a certain extent, teaching methods and course content are closely related. Teachers design teaching and put course resources on online platforms. Therefore, when setting the first-level indicators, teaching methods and course content can be separated or combined. Technical support covers a wide range, such as teacher-student interaction, platform services, system support, evaluation and evaluation, interface arrangement, virtual classroom environment, etc., all require the use of technical means, so they can be summarized into the secondary indicators at the technical support level. Other unique first-level indicators are divided according to the actual situation and education level of each country and will not be repeated here [5,8,9].

Table 2 Reference table for the first-level indicators of teaching quality evaluation in ideological and political classrooms
Serial No Name of evaluation system Level I indicators
abroad 1 Online Learning Certification Standards Teaching design, teaching products, teaching interface, platform services
2 Online Learning Quality Curriculum development and system structure
3 QM Quality Standard Course overview, course application technology, learning objectives and evaluation teaching resources, teacher-student interaction, platform support and usability
4 Quality Label of Open Education Institutional level and curriculum level
5 MOOC Teaching Quality Evaluation Index System Cognition, learning methods, acceptance and virtual classroom environment of employability training
6 MOOC Design Quality Assurance Standard Teaching and technology
domestic 7 CELTS-2.1 Online Course Evaluation Specification Course content, teaching design, interface arrangement and technical support
8 Evaluation Indicators of National Excellent Courses Teaching effects
9 Recognition Standards for Excellent Online Open Courses Course team, course teaching design, teaching activities and influence, application effect and influence, and course platform support services
10 Evaluation System for Course Improvement Content organization, content presentation, teaching methods, curriculum implementation and promotion

Therefore, basic operations such as proper typesetting, prominent focus, clear picture quality, moderate subtitles, and reasonable composition greatly affect students’ ideological and political teaching quality. Hardware facilities, optimized platform services. These courses have many electives and a large number of evaluations, which are representative are shown in Table 3.

Table 3 Reference table of course data for ideological and political classroom teaching quality evaluation
Course name School Total attendance (recent 5 times)
Basic Principle of Marxism Fujian Agriculture and Forestry University 15082
Basic Principle of Marxism Wuhan University 220092
Basic Principle of Marxism Nanjing University of Aeronautics and Astronautics 33958
Outline of Modern Chinese History Zhejiang University 58538
Outline of Modern Chinese History Central South University 22096
Outline of Modern Chinese History Wuhan University 83575
Situation and policy Nanjing Normal University 130626

3.2. Model construction

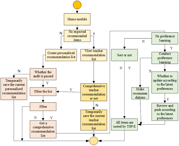
The teaching evaluation view is shown in Figure 5. The business activity diagram of the personalized recommendation module is shown in Figure 4. Students or teachers of ideological and political courses post topics and reply through the discussion function. The teaching evaluation view use case mainly includes the post topic use case. Post topic use cases include post reply, view reply, view topic list and other use cases. The use case diagram of the teaching evaluation module is shown in Figure 6.

4. Case study

There are 50 samples in this training set, and the samples have 6 evaluation attributes. The result of the conditional entropy operation is Eqs. (9)(14):

\[E(1)=-\frac{8}{10} \log _{2} \left(\frac{8}{10} \right)-\frac{2}{10} \log _{2} \left(\frac{2}{10} \right)=0.721928,\tag{9}\] \[E(2)=-\frac{19}{22} \log _{2} \left(\frac{19}{22} \right)-\frac{3}{22} \log _{2} \left(\frac{3}{22} \right)=0.3006586,\tag{10}\] \[E(3)=-\frac{11}{16} \log _{2} \left(\frac{11}{16} \right)-\frac{4}{16} \log _{2} \left(\frac{4}{16} \right)-\frac{1}{16} \log _{2} \frac{1}{16} =0.861875,\tag{11}\] \[E(4)=0,\tag{12}\] \[E({\rm \; }{\rm job\; title}{\rm \; })=\frac{10}{50} E(1)+\frac{22}{50} E(2)+\frac{16}{50} E(3)=0.552475,\tag{13}\] \[Gain({\rm \; }{\rm job\; title}{\rm \; })=I(U)-E({\rm \; }{\rm job\; title})=0.880113-0.552475=0.3276384. \tag{14}\]

Only 7.14% and 7.69% of the four were “very interested”, did not make good use of online teaching resources” these two options accounted for a relatively high proportion, more than 40%. In addition to choosing the option of single teaching method and boring teaching content, junior and senior students also chose “teacher-student room”. Lack of communication and interaction, difficult and “theory separated from practice” also accounted for more than 40%. Teaching content, teaching mode, interaction method, and practical training are all factors. The student evaluation data integration table is shown in Tables 46.

Table 4 Student’s ideological and political course evaluation interest form
option Subtotal proportion
Very interested 65 11.34%
be interested 147 26.03%
commonly 294 51.87%
uninterested 42 7.27%
Very uninterested 21 3.55%
Table 5 Students’ interest in ideological and political courses in all grades
grade Very interested be interested commonly uninterested Very uninterested
Freshman 10.39% 24.05% 49.54% 8.48% 7.56%
Sophomore 13.89% 28.99% 50.62% 56.01% 0.83%
Junior 7.15% 25.01% 64.28% 1.78% 1.78%
Senior 7.68% 21.16% 53.86% 15.39% 1.93%

Discretize continuous attributes of data. In the teaching evaluation data table, the four aspects of the teaching evaluation attributes, and the total score are all continuous scores. Because the last column is divided according to the range of the total score between 90-100 points is satisfactory, between 80-90 points is relatively satisfactory, between 60-80 points is acceptable, and 60 points Below is dissatisfaction. For the four attributes of teaching evaluation, we discretized them according to the evaluation score, and each attribute is divided into four grades, A grade, B grade, C grade and Class D to replace the original evaluation score. The mining library table after data preprocessing is shown in Table 7.

Table 6 Student evaluation data sheet
Serial No Teacher Name Teaching attitude content of courses teaching method teaching effectiveness Total score \(\mathrm{\pm}\) standard deviation Evaluation grade
1 Teacher1 18.78 27.55 27.77 18.82 92.91\(\pm\)11.99 satisfied
2 Teacher2 19.22 27.95 27.95 19.23 94.76\(\pm\)10.05 Satisfied
3 Teacher3 17.4 26.18 16.18 17.39 87.07\(\pm\)29.76 Quite satisfied
4 Teacher4 17.55 26.65 26.66 18.42 89.74\(\pm\)12.09 Quite satisfied
5 Teacher5 17.65 25.36 25.37 17.81 86.17\(\pm\)15.99 Quite satisfied
6 Teacher6 18.95 28.12 28.03 19.18 94.25\(\pm\)14.39 Satisfied
7 Teacher7 19.31 28.52 28.66 19.49 95.95\(\pm\)5.66 Satisfied
8 Teacher8 19.65 28.61 28.41 19.55 96.21\(\pm\)4.48 Satisfied
9 Teacher9 18.39 27.39 27.17 18.68 91.61\(\pm\)13.85 Satisfied
10 Teacher10 17.95 26.54 26.96 18.48 89.91\(\pm\)13.84 Quite satisfied
11 Teacher11 18.65 27.56 27.58 19.14 92.91\(\pm\)11.55 Satisfied
12 Teacher12 18.82 27.64 27.72 19 93.15\(\pm\)14.81 Satisfied
13 Teacher13 19.26 28.32 28.02 19.32 94.88\(\pm\)12.15 Satisfied
14 Teacher14 18.75 26.69 27.19 18.12 90.73\(\pm\)17.86 Satisfied
15 Teacher15 18.49 27.03 27.19 18.63 91.32\(\pm\)14.87 Satisfied
16 Teacher16 19.45 29.03 29.12 19.75 97.33\(\pm\)13.77 Satisfied
17 Teacher17 19.72 28.96 28.76 19.53 95.95\(\pm\)4.56 Satisfied
18 Teacher18 17.37 25.78 26.64 18.36 88.11\(\pm\)3.48 Quite satisfied
19 Teacher19 19.62 27.81 27.65 19.43 94.47\(\pm\)16.01 Satisfied
20 Teacher20 19.25 27.98 27.77 19.43 94.38\(\pm\)9.91 satisfied
21 Teacher21 18.75 28.22 27.89 18.98 93.81\(\pm\)8.17 Satisfied
22 Teacher22 17.98 25.37 25.39 17.52 86.22\(\pm\)10.63 Quite satisfied
23 Teacher23 19.38 28.51 27.69 19.26 94.81\(\pm\)15.58 Satisfied
24 Teacher24 18.94 28.3 27.84 19.31 94.24\(\pm\)9.05 Satisfied
111 Teacher111 18.53 26.65 26.26 18.75 90.17\(\pm\)12.3 Satisfied
112 Teacher112 18.95 28.18 28.27 19.23 94.61\(\pm\)11.37 Satisfied
113 Teacher113 18.19 26.82 26.76 18.31 90.04\(\pm\)17.36 satisfied
Table 7 Data processing results of ideological and political classroom teaching evaluation
Serial No Teacher Name title Gender Teaching attitude In teaching Teaching party teaching effectiveness Evaluation grade
1 Teacher1 Lecturer level male A A B A satisfied
2 Teacher2 Lecturer level male A B A B satisfied
3 Teacher3 Professor level male A A B A satisfied
4 Teacher4 Professor level female B B A A satisfied
5 Teacher5 Professor level male A B A A satisfied
6 Teacher6 associate professor female B B C B satisfied
7 Teacher7 associate professor male A A B A satisfied
8 Teacher8 associate professor male A A B A Quite satisfied
9 Teacher9 associate professor female B A B C satisfied
10 Teacher10 Lecturer level male A A B A Quite satisfied
11 Teacher11 Lecturer level female A B A A satisfied
12 Teacher12 Lecturer level female B B A A satisfied
13 Teacher13 associate professor male A A B A satisfied
14 Teacher14 associate professor female C A C C satisfied
15 Teacher15 Professor level male A A B A satisfied
16 Teacher16 associate professor female A B A A Quite satisfied
17 Teacher17 associate professor male A A A A satisfied
18 Teacher18 Professor level male A B A A satisfied
19 Teacher19 Lecturer level female A A B A satisfied
20 Teacher20 Professor level male A A A B satisfied
21 Teacher21 Lecturer level male A A A A Quite satisfied
111 Teacher111 Lecturer level female A A B A satisfied
112 Teacher112 Professor level male A A A B satisfied
113 Teacher113 Lecturer level male A A A A Quite satisfied

Therefore, for the teaching management department, first of all, so as to strengthen teachers’ love for work and strong sense of responsibility, and secondly, for teachers who undertake professional courses with strong professionalism, actively encourage them to further study , training, and strive to progress, in the professional level to be improved to the level of high professional titles.

5. Conclusion

Education and evaluation demonstration is the most important evaluation system in the quality management system of college ideological and political education. Therefore, this document analyzes the problem of building university education knowledge and policy evaluation system based on wireless network and artificial intelligence. Then, according to the detailed analysis of the requirements, there is a unit, all courses and presentation units of courses on the home page. We mainly calculated four functional units: wireless network, ideological and political college, artificial intelligence based on university education system, and evaluation based on professional requirements. The empirical results show that teachers’ attitude is the most important factor affecting the quality of education, and secondly, teaching methods are very important.

Data availability

The experimental data used to support the findings of this study are available from the author upon request.

References:

  1. M. K. Afzal, Y. B. Zikria, S. Mumtaz, A. Rayes, A. Al-Dulaimi, and M. Guizani. Unlocking 5g spectrum potential for intelligent iot: opportunities, challenges, and solutions. IEEE Communications Magazine, 56(10):92–93, 2018. https://doi.org/10.1109/MCOM.2018.8493125.
  2. J. Cheng and X. Wang. Artificial intelligence based on effectiveness of inverted classroom teaching of college sports. Journal of Intelligent & Fuzzy Systems, 40(2):3755–3765, 2021. https://doi.org/10.3233/JIFS-189409.
  3. Y. Gao, B. Wang, P. Xu, Z. Lv, J. Jiao, N. Liu, et al. Big data analysis based on the evaluation of college students’ civic web. Journal of Combinatorial Mathematics and Combinatorial Computing, 120:265–274, 2024. https://doi.org/10.61091/jcmcc120-23.
  4. B. Ji, Y. Wang, K. Song, C. Li, H. Wen, V. G. Menon, and S. Mumtaz. A survey of computational intelligence for 6g: key technologies, applications and trends. IEEE Transactions on Industrial Informatics, 17(10):7145–7154, 2021. https://doi.org/10.1109/TII.2021.3052531.
  5. H. Li. Multicultural data assistance mining analysis for ideological and political education in smart education platforms using artificial intelligence. Wireless Networks, 31:1–15, 2024. https://doi.org/10.1007/s11276-024-03772-8.
  6. H. Liao, Z. Zhou, N. Liu, Y. Zhang, G. Xu, Z. Wang, and S. Mumtaz. Cloud-edge-device collaborative reliable and communication-efficient digital twin for low-carbon electrical equipment management. IEEE Transactions on Industrial Informatics, 19(2):1715–1724, 2022. https://doi.org/10.1109/TII.2022.3194840.
  1. S. Lin, B. Zheng, G. C. Alexandropoulos, M. Wen, F. Chen, et al. Adaptive transmission for reconfigurable intelligent surface-assisted ofdm wireless communications. IEEE Journal on Selected Areas in Communications, 38(11):2653–2665, 2020. https://doi.org/10.1109/JSAC.2020.3007038.
  2. Q. Liu, Z. Tang, and S. Zhang. Ideological and political education in the mobile internet era: a survey. In 2024 4th International Conference on Educational Technology (ICET), pages 325–329. IEEE, 2024. https://doi.org/10.1109/ICET62460.2024.10867967.
  3. F. Lv. Research on optimization strategies of university ideological and political parenting models under the empowerment of digital intelligence. Scientific Reports, 15(1):8680, 2025. https://doi.org/10.1038/s41598-025-92985-8.
  4. J. Pan, N. Ye, H. Yu, T. Hong, S. Al-Rubaye, S. Mumtaz, A. Al-Dulaimi, and I. Chih-Lin. Ai-driven blind signature classification for iot connectivity: a deep learning approach. IEEE Transactions on Wireless Communications, 21(8):6033–6047, 2022. https://doi.org/10.1109/TWC.2022.3145399.
  5. A. Radwan, K. M. S. Huq, S. Mumtaz, K.-F. Tsang, and J. Rodriguez. Low-cost on-demand c-ran based mobile small-cells. IEEE Access, 4:2331–2339, 2016. https://doi.org/10.1109/ACCESS.2016.2563518.
  6. X. Wu. Research on the reform of ideological and political teaching evaluation method of college english course based on “online and offline” teaching. Journal of Higher Education Research, 3(1):87–90, 2022. https://doi.org/10.32629/jher.v3i1.641.
  7. C. Zhang, M. Li, and D. Wu. Federated multimodal domain learning with graph ensemble autoencoder gmm for emotion recognition. IEEE Transactions on Intelligent Transportation Systems, 24(7):7631–7641, 2022. https://doi.org/10.1109/TITS.2022.3203800.
  8. G. Zhang et al. Enhancing english pronunciation assessment in computer-assisted language learning for college students. Journal of Combinatorial Mathematics and Combinatorial Computing, 120:275–283, 2024. https://doi.org/10.61091/jcmcc120-24.